万象城体育awcsport
统一身份认证
设为首页
加入收藏
首页
学校简介
学校文化
学校特色
现任领导
学校荣誉
党风廉政
廉政教育
党纪条规
党务政务公开
党组织建设
信息动态
文件通知
学习资料
教育教学
培养方案
教学例会
质量管理
招生就业
国家24365大学生就业服务平台
职教集团
集团概况
成员风采
政策文件
职教理论
校企合作
招生就业
社会服务
信息公开
信息公开制度规定
信息公开指南
信息公开目录
信息公开年报
依申请公开
信息公开受理
反馈监督受理
师德师风举报受理
招生就业
国家24365大学生就业服务平台
招生就业
当前位置:
首页
>>
招生就业
>>
正文
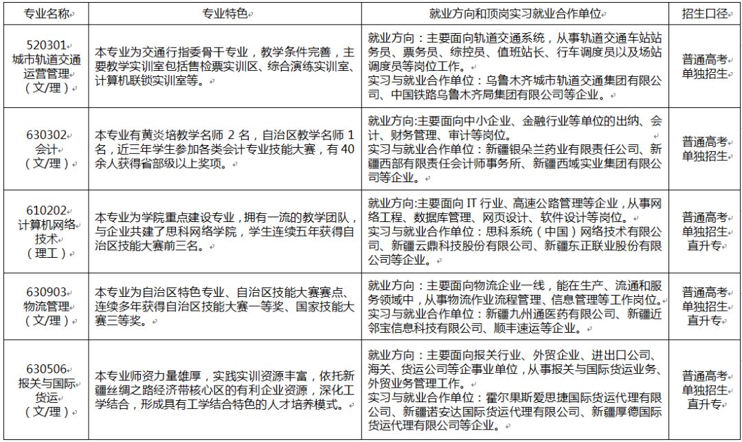
专业介绍
时间:2019-06-27 15:54:59
作者:招生就业办公室
来源:招生就业办公室
点击:
道路桥梁工程学院
汽车工程学院
机电工程学院
运输管理学院
上一条:
新疆交通职业技术学院简介
下一条:
学院校企合作工作简介