关于我们
全国优质专科高等职业院校
国家交通运输实训基地
国家第二批现代学徒制试点单位
第三批全国邮政行业人才培养基地
全国职业院校数字校园建设样板校
教育部、交通运输部等六部委批准确定的国家技能型紧缺人才培养培训基地
教育部、财政部首批命名的职业教育汽车维修实训基地
人力资源和社会保障部“国家专业技术人员继续教育基地”
教育部2020年智能制造领域中外人文交流人才培养基地
交通运输高等职业教育教学指导委员会以市场为导向多方共建特殊岩土工程应用技术协同创新中心
中国-东盟交通职业教育联盟成员单位
自治区首批课程思政试点高校
自治区科技进步三等奖
自治区博士后创新实践基地(自治区博士后工作站)
自治区团委大学生假期社会实践基地
自治区劳模和工匠人才创新工作室
第四十五届世界技能大赛汽车技术项目中国集训基地
丰田公司T-TEP(丰田技术教育课程)项目合作校
东风雪铁龙-新疆培训中心
沃尔沃建筑设备西北区能力发展基地
一汽-大众TQP项目合作校
上汽-大众SCEP项目合作校
我们的荣誉
全国交通运输系统先进集体
全国交通运输行业文明单位
全国职工职业技能实训基地
全国职业院校数字校园建设实验校
全国“安康杯”竞赛安全文化宣传工作先进集体
教育部依法治校示范校
全国交通运输系统抗击新冠肺炎疫情先进集体
交通运输部交通职业教育示范院校
开发建设新疆奖状
节约型公共机构示范单位
自治区示范性高等职业院校
自治区职业教育先进单位
自治区高校安全稳定工作先进单位
自治区第一届文明校园
2020年实现疫情防控和经济社会发展双胜利竞赛先进集体

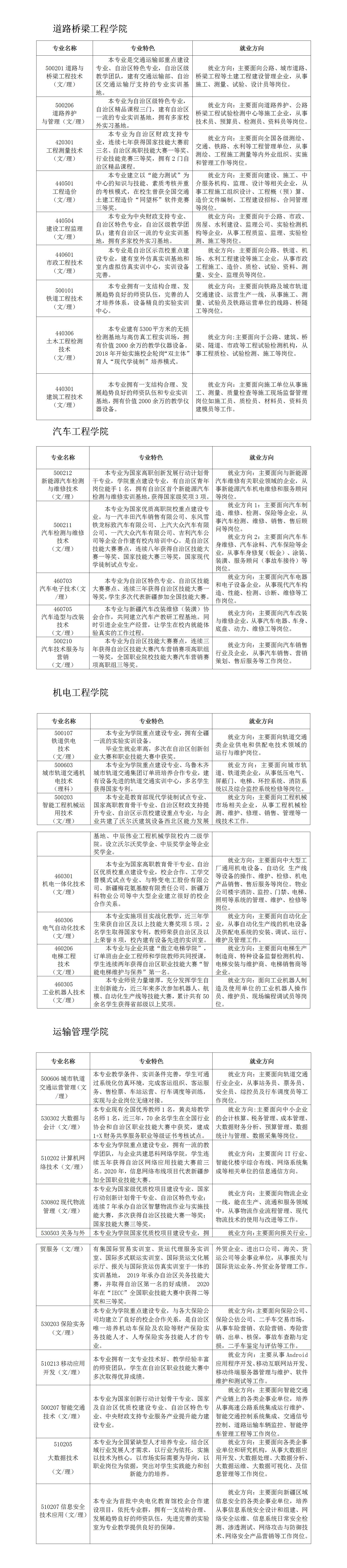
新疆交通职业技术学院成立于1953年,是经新疆维吾尔自治区人民政府批准成立、教育部备案的一所以工科为主,多学科、多层次的公办普通高等职业院校。
学院坐落于首府乌鲁木齐市米东区,占地853亩,建筑面积25.6万平方米,馆藏图书 66.46万册;校园绿树成荫,鸟语花香,环境优美,誉有“最美校园”之称;建有校内实训基地共计30个,实训室109间,资产总值8097.21万元,与企业合作建立校外实训基地228个;校内已建成万兆核心、万兆主干、千兆到桌面、网络全覆盖的高质量校园网,校园网络覆盖所有教学区域和学生活动区域。学院开设有与交通运输行业紧密相关的道路与桥梁工程技术、铁道工程技术、城市轨道交通机电技术、汽车检测与维修技术等38个高职专业,其中国家骨干专业10个,自治区特色专业9个,与本科院校联办5个应用本科专业。学院现有专职教师385人,其中高级职称102人,中级职称184人,博士研究生9人,硕士研究生217人,在读博士研究生33人,“双师”素质教师272人,交通部命名的专业带头人2名。获得全国优秀教师1名,全国教学名师1名,全国交通运输职业教育教学名师2名,黄炎培教学名师奖3人,自治区级教学名师2人,自治区级教学能手3人。
学院紧跟教育强国、交通强国国家战略,立足交通行业发展,服务自治区丝绸之路经济带核心区交通枢纽中心建设与交通强国示范区建设需求,以教育现代化为指引,以内涵式发展为途径,以高质量发展为核心,深化改革创新,坚持开放办学,全面提高办学水平和人才培养质量,建成中国特色水平应用型学校。
学院以立德树人作为根本任务,坚持“德技双修、产教融合、校企联动、育训并举”和“励学笃行”的校训,培养政治上可靠、基础理论扎实,富有创新精神和实践能力的技术技能人才。连续三年毕业生就业率在97%以上,为新疆经济社会发展和综合交通运输体系建设提供了坚实的人力资源保障和技术支持。

学院多层次学历教育
一、专升本
按照新疆维吾尔自治区相关要求,学院每年从应届普通高职(大专)专业中,推荐符合条件的毕业生参加本科院校选拔,取得录取资格进入相关专业的疆内本科院校继续深造学习。2020年共有234名毕业生顺利通过专升本考试进入本科院校。
二、继续教育
学院与北京交通大学、重庆交通大学、长沙理工大学、长安大学联合办学,开设函授本科、远程教育本科等成人高等教育共计10个本科专业,为学院专科毕业生搭建继续深造的平台。
学院校企合作工作简介
学院与新疆交通建设集团股份有限公司、丰田汽车公司、乌鲁木齐城市轨道集团有限公司等212家知名企业深度融合,签订校企合作协议,共建教学实训基地,开展教育部现代学徒制试点工作,开设订单班、冠名班,推行“人才共育、校企双赢”合作模式。在合作过程中学院与合作企业共同研究和制定人才培养目标,构建课程体系。通过建立校企合作的人才培养保障机制和教师服务企业的激励机制,形成人才共育、过程共管、成果共享、责任共担的校企合作长效机制,实现合作办学、合作育人、合作就业、合作发展的 “双赢”局面。
职教集团
2020年新疆交通职业技术学院牵头组建新疆交通运输职业教育集团,共有成员单位41家。学院任集团理事长单位,新疆交通投资有限责任公司、新疆交通建设集团股份有限公司、中交新疆交通投资发展有限公司、中铁城市发展投资集团有限公司新疆分公司、新疆九洲恒昌供应链管理股份有限公司、新疆振坤物流股份有限公司、沃尔沃建筑设备投资(中国)有限公司、特变电工股份有限公司新疆变压器厂、新疆天汇汽车服务有限公司、新疆旅游投资集团有限公司等10家成员单位任集团副理事长单位。学院作为集团成立发起单位,将努力加强与行业、企业、科研院所和其他社会组织在交通运输领域的多元化办学合作,对接职业人才培养与企业需求,推进校企深度融合发展。把集团打造成为交通运输领域技术技能人才培养高地及创新服务平台,力争三年内将集团打造成为示范性职业教育集团,为自治区交通职业教育发展助力添彩。
新疆交通科学研究院深度合作项目
新疆交通科学研究院是新疆维吾尔自治区交通运输厅直属、区内交通运输行业唯一一家科技型企业,学院与新疆交通科学研究院在多年合作的基础上,签订了深度合作协议。合作过程中发挥校企双方优势,实施优势互补、资源共享、互惠互赢的理念开设试点班,与企业共同构建课程体系、共同制定人才培养方案、共同评价人才质量、共同培养校企双师,形成学生以“学生—学徒—准员工—员工”进阶岗位培养和岗位成才的育人体制。专业建设过程中围绕高等级公路道路、桥梁、隧道工程建设及运营期的各种试验、检测等技术工作,共同开展技术培训、技术项目合作与创新,深化产教融合,共同服务交通强国战略和自治区交通事业大发展。
合作专业:土木工程检测技术。
新疆交通建设集团股份有限公司合作项目
新疆交通建设集团股份有限公司(以下简称“新疆交建集团”)是自治区交通建设行业大型企业集团,主要以公路、桥梁、交通安全设施、科技养护、路桥试验检测等经营项目为主。学院与新疆交建集团在多年良好的合作基础上,联合喀什大学成功申报“4+0模式”土木工程专业应用本科试点项目。校企双方共同制定了人才培养方案,完成人才培养全过程,同时企业还需参与毕业答辩及学生的毕业实习成绩评定,并根据学生意愿协助落实学生就业岗位。此外,学院还与新疆交建集团下属企业“新疆交通科学技术院有限公司”签订了“校企战略合作协议”,双方发挥各自优势,开展技术攻关和革新、技术项目合作和技术培训等,实现校企共建项目,合作“双赢”。
合作专业:道路与桥梁工程技术。
新疆九州通医药有限公司校企合作项目
新疆九州通医药有限公司隶属于中国企业500强、中国最大的民营医药物流企业——九州通集团,系九州通集团旗下核心医药物流子公司之一。公司下设伊犁九州通、喀什九州通、库尔勒九州通、阿克苏九州通、奎屯九州通、博赛九州通6家分公司。学院2011年与新疆九州通医药有限公司正式签署校企合作协议,开展“九州通订单班”联合培养,共同制定人才培养方案,合作开发的教材《仓储管理实务》已公开出版,学院每年安排十余名教师到企业锻炼,企业的优秀工程师也不定期到学院授课,把企业文化和工作理念融进了课堂,保证了“订单”人才培养的针对性,提升了人才培养质量。
合作专业:现代物流管理。
百世物流科技(新疆)有限公司合作项目
百世集团是中国领先的智慧供应链解决方案与物流服务提供商。通过强大的技术平台和广阔的物流服务网络,百世为客户提供包含快递、快运、供应链管理、末端服务、运力匹配、国际电商物流、物流金融等丰富的服务。百世物流科技(新疆)公司2018年与学院签订校企合作协议,参与物流管理专业人才培养方案论证,与学院联合进行物流管理现代学徒制班级培养,接收物流、报关专业学生顶岗实习。按照自治区大力发展职业教育,深化产教融合、校企合作,不断提高职业教育质量,着力构建人人有学上,个个有技能,家家有希望的格局,学院重点围绕“校企合作、产教融合、科研技术、创新创业”项目引进,校企共同开展深度合作,2020年与学院签订签署战略合作框架协议书,共建“百世物流校内工厂”。
合作专业:现代物流管理。
乌鲁木齐永仁千友公司合作项目
乌鲁木齐永仁千友财务代理有限公司成立于2015年,是经乌鲁木齐市财政局批准的,拥有代理记账资质的专业财税公司,经过5年的发展,拥有60余名专业会计人员,服务代账及注册5000余家中小微企业,业务及服务对象覆盖乌鲁木齐各区县,涉及行业百余个,被誉为中小微企业的财税专家。乌鲁木齐千友科技发展有限公司与永仁千友财务代理有限公司同为一个法人的企业,目前负责的千友创梦园已入孵企业1200余家,带动就业5千余人,税收每年1000万以上,高新技术企业5家,拥有知识产权80余个,呈持续增长状态。学院2020年与乌鲁木齐永仁千友公司合作会计智能工厂和大学生创新创业空间2个项目,企业投入资金130万元,其中会计智能工厂解决了会计专业学生实习实训和就业的根本问题;大学生创新创业空间项目能为学院30多个专业的学生提供创业培训和孵化项目,并通过入驻企业、个人创业的形式解决学生的就业问题。
合作专业:大数据与会计、现代物流管理、关务与外贸服务、保险实务等交通运输工程管理与服务专业群。
丰田公司T-TEP(丰田技术教育课程)合作项目
2005年,学院与一汽丰田汽车销售有限公司、丰田汽车(中国)投资有限公司、广州丰田汽车有限公司签订丰田技术教育协议,建立了丰田公司T-TEP(丰田技术教育课程)项目合作校。合作以来,丰田公司每年捐赠教学资料,整车、总成等教学仪器设备,资产已达243万元,并为学院提供教师培训,提升教师的专业实践能力。学院先后选派8名汽车专业教师参加了丰田公司技术培训,取得丰田专业技术指导教师资格认证,为开办“丰田订单班”储备师资。自2006年第一届“丰田班”开班,至今已开设14届,企业招聘率为100%,为企业输送优秀人才近千人。
合作专业:汽车检测与维修技术、汽车电子技术、汽车造型与改装技术、汽车技术服务与营销、新能源汽车检测与维修技术。
浙江吉利汽车销售有限公司校企合作项目
浙江吉利控股集团现资产总值超过千亿元,连续十一年进入世界500强,是国家“创新型企业”和“国家汽车整车出口基地企业。浙江吉利汽车销售有限公司是吉利控股集团的一级子公司,主要负责吉利品牌汽车销售及售后。2018年,学院与浙江吉利汽车销售有限公司开展校企合作,在校内开设吉利订单班,并承担吉利汽车新疆销售服务网点的员工培训。校企双方共同建设了实训基地,制定人才培养方案,开展理实一体化教学,实施师徒对接培养,突出学生技能训练,实现学生专业技能与企业岗位要求无缝对接,学生可实现毕业即就业。此次合作是新疆区域内首家新能源汽车领域校企合作项目,为今后培养新能源汽车人才奠定了良好的基础。
合作专业:新能源汽车检测与维修技术、汽车检测与维修技术、汽车电子技术。
“傲立电梯学院”校企合作项目
乌鲁木齐市傲立电梯有限公司是一家集电梯销售、安装、维护保养、零配件供应于一体的电梯行业专业企业。学院2018年与乌鲁木齐市傲立电梯有限公司共同组建了校企共建的“傲立电梯学院”,办公地点和实训基地设在乌鲁木齐市傲立电梯有限公司,形成厂中校,集教学、科研和人才培养为一体的在新形势下全新深度合作的校企合作模式。经校企双方签订协议,“傲立电梯学院”订单班学生,毕业后在乌鲁木齐市傲立电梯有限公司顺利就业,企业将分三个年度分期报销三年学费。双方的深度合作,为行业人才培养、技术支持、科研合作、实习实训基地建设、毕业生就业等方面做全、做精、做实取得了卓越成效。
合作专业:电梯工程技术、机电一体化技术。
沃尔沃建筑设备西北区能力发展基地合作项目
学院2010年与沃尔沃建筑设备投资(中国)有限公司、新疆星沃机械工程有限公司签订三方合作协议,沃尔沃建筑设备(中国)有限公司与学院共同提供主要的教学设备、技术资料、技术教程和师资培训,已建成2000多平米的实训基地,投入资金800余万元。双方按照“融入产业办专业、融入生产施教学”原则,为沃尔沃工程机械经销商培养高素质、熟练掌握沃尔沃工程机械维修保养规范、并达到沃尔沃技术培训认定标准的技术服务人才。企业为优秀学生提供“沃尔沃奖学金”,同时双方互派教师,互通信息,教授学生学习最新的沃尔沃工程机械技术和管理理念。现已为企业输送近千人,大部分已经成为企业技术骨干,部分已经成为企业技术管理人员。
合作专业:智能工程机械运用技术。
一汽-大众TQP项目合作校简介
学院2014年与一汽-大众签署了“TQP伙伴计划”合作协议,组建了“一汽-大众订单班”,致力于为新疆汽车行业培养高素质的汽车专业人才。一汽-大众向学院提供了速腾、新宝来、高尔夫等三辆教学用车以及经销商配套的专用工具,学院按一比一的比例补充三辆教学用车及一汽大众专业等级认证专用工具和设备合计价值约二百万。自校企合作至今,学院先后选派5名汽车专业教师参加一汽-大众技术培训,取得一汽-大众一级、二级助理讲师资格认证,为开办“一汽-大众订单班”储备师资。订单班在校完成企业文化、保养、电器、发动机、底盘维修等教学内容后,到企业参加生产实习与工作,目前已有四届订单班学生百余人在一汽-大众就业。
合作专业:汽车检测与维修技术、汽车造型与改装技术、汽车技术服务与营销、新能源汽车检测与维修技术。
“中辰学院”及“中辰班”校企合作项目
乌鲁木齐中辰伟业工程机械有限公司成立于2002年,是一家专业从事工程机械销售、维修、零配件供应、二手机械买卖及租赁的股份制企业。2018年学院与乌鲁木齐中辰伟业工程机械有限公司签订校企合作协议,共同组建了校企共建的“中辰学院”,是集教学、科研、课程开发和人才培养为一体的全新深度校企合作模式。中辰学院设“中辰班”,学员参照教育部“现代学徒制”人才培养模式进行培养,并由乌鲁木齐中辰伟业工程机械有限公司出资设置“中辰奖学金”。自2015年至今,学院已有千余名毕业生在乌鲁木齐中辰伟业工程机械有限责任公司顺利就业。
合作专业:智能工程机械运用技术。
东风雪铁龙-新疆培训中心合作项目
学院于2008年与东风雪铁龙公司签署校企合作协议,共同建设了东风雪铁龙新疆培训中心(简称中心),中心目前是全疆唯一一个按照汽车4S模式建设的汽车专业实验室。面积为2300平米,设备总资产420万元,企业托管车辆达到22辆,并不断更新。中心主要为东风雪铁龙公司订单班和企业培训学员,提供汽车维护保养、汽车性能检测、汽车综合性故障诊断、汽车销售接待模拟、汽车服务接待模拟等实验,可一次性容纳400名学生同时上课。合作项目每年定期对学院的教师进行雪铁龙最新技术的理论和实际操作培训及考核,保证知识和技能不断提高,每年为企业输送订单班学生50人,培训企业员工500人次。
合作专业:汽车检测与维修技术、汽车电子技术。
学院“梅花”订单班校企合作项目简介
新疆梅花氨基酸有限责任公司(简称新疆梅花)是梅花集团的全资子公司,总投资近100亿元,年产各类氨基酸总计60万吨,是资源综合利用率最高、环保设施最先进、技术装备最好、全球规模最大的氨基酸生产线之一。学院2016年与新疆梅花氨基酸有限责任公司签订校企合作协议,共同组建了“梅花”订单班,设置“梅花奖学金”,毕业生实习期满顺利就业后,企业每年按其三年学费总额比例进行返还,直至全部返还为止。校企双方还共同组建校企合作实习实训基地,实施集教学、科研开发和人才培养为一体的全新人才培养合作模式。
合作专业:电气自动化技术。
考生须知
普通高职(专科):参加全国普通高考,网上统一录取。
收费标准:依照新疆维吾尔自治区发展和改革委员会核定标准收费。
◆学 费:3300元/学年。
◆住宿费:600~800元/学年。
◆教材费:按实际收取。
◆国家:国家奖学金(8000元)、国家励志奖学金(5000元)。
◆新疆:自治区人民政府励志奖学金(6000元)。
◆企业:“中辰”奖学金、“梅花”奖学金、“瑞华赢”奖学金、“沃尔沃”奖学金、“新科沃”奖学金、“万科”奖学金。
◆学院:学院奖学金、三好学生奖、优秀学生干部奖、优秀毕业生奖。
助贷政策
1、国家助学金:特困4000元、困难3000元、一般困难2000元。
2、新疆助学金:一等3000元、二等2000元、三等1000元。
3、勤工助学岗:学院针对家庭困难学生设有勤工助学岗,用于资助经济困难学生完成学业。
4、助学贷款:被录取考生可凭录取通知书在生源地(户籍所在地)的教育局申请生源地助学贷款。到学院报到时,将生源地贷款的相关材料交到学生工作处资助办公室。
报考咨询专线:0991-3392065、3392006、3392000
传真:0991-6861430
邮编:831401
网址:www.xjjtedu.cn